On 12 May 2023, the Medical Device Coordination Group (MDCG) published the revised Guidance on significant changes regarding the transitional provision under Article 120 of the MDR. Compared to the previous version, the updated Guidance includes adjustments to align with the latest Medical Devices Regulation (MDR) changes.
In light of the new extensions, manufacturers are subject to a longer transitional period and prolonged certificate validity (Article 120) if they meet certain requirements. One of these requirements is that the device must not have undergone any significant changes to the device design or intended purpose after the MDR date of application.
Content of revised MDCG 2020-3
Assessment whether changes are “significant changes in the design or intended purpose”
After an introduction, the Guidance explains how to assess whether changes are “significant changes in the design or intended purpose” in accordance with Article 120(3c), point (b) of the MDR. Essentially, for every change to the design or intended purpose, the manufacturer should provide evidence of the significance of that change. Each change should be assessed case by case.
Changes not concerning the design or intended purpose
Some examples of changes that do not concern the design or intended purpose are:
- Changes of the manufacturer’s name, address or legal form.
- Authorised representative change.
- Relocation or addition of new manufacturing sites.
- Supplier change.
- Adding or replacing a new material number for logistic reasons without changing the material.
- New process validation as part of manufacturing improvements or scale-up of manufacturing.
Changes in the design or intended purpose
Some examples of non-significant changes are:
- Correction of spelling mistakes or merely editorial changes of the information to be supplied with the device (labels, IFU).
- Clarifications of intended purpose, population, clinical application in the information to be supplied with the device in line with the original certification.
- Limitation of the intended purpose (restricting the target population).
- Correction of an error which brings the device back to its original specification (bug fix).
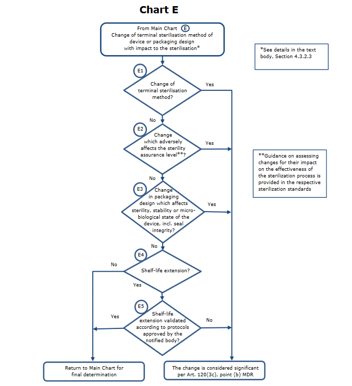
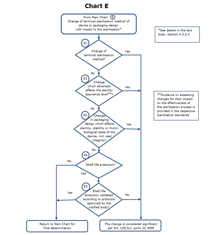
To facilitate the assessment of the change type, this Guidance provided several flowcharts.
For instance:
Source of images: MDCG, 2023
You can read the full Guidance in our Library of Documents – MDR – MDCG.



Leave a Reply